设为主页  |  加入收藏
新闻动态
·智衡赋能 新品启航|实润衡器入驻仪表网深耕计量赛道
·上海实润实业有限公司高精度砝码新品升级 契合新国标 赋能多行业精密计量
·上海实润实业2026智能衡器新品发布会圆满落幕
·精准计量赋能千行百业 上海实润三款精密衡器新品正式上市
·聚焦精准计量 上海实润新一代智能衡器系列上市,以具象产品赋能行业升级
·​ 实润实业电梯年检配重砝码 筑牢行业安全防线
·技术赋能 抢占先机——实润砝码产品凭借核心优势,开拓精密计量市场新赛道
产品目录
标准砝码
e1级标准砝码
e2级标准砝码
f1级标准砝码
f2级标准砝码
m1级标准砝码
m2级标准砝码
聚四氟乙烯砝码
铸铁砝码
10kg铸铁砝码
20kg铸铁砝码
25kg铸铁砝码
50kg铸铁砝码
100kg铸铁砝码
200kg铸铁砝码
500kg铸铁砝码
1吨铸铁砝码
2吨铸铁砝码
5吨铸铁砝码
10吨铸铁砝码
不锈钢砝码
不锈钢锁形砝码
不锈钢套装砝码
不锈钢单只砝码
电梯砝码
25kg电梯砝码
20kg电梯砝码
校准用砝码
电子秤校准砝码
天平校准砝码
万分位天平砝码
0.1mg天平砝码
起重机配重砝码
10吨起重机配重
5吨起重机配重
非标砝码定制
黄铜砝码
牛顿砝码
挂钩砝码
圆环形砝码
增砣砝码
镀铬砝码
维权砝码
100g便民砝码
50g惠民砝码
量块
千分尺量块
卡尺量块
链码
循环链码
皮带秤链码
联系我们
上海实润实业有限公司
地址:上海市松江区泗泾镇高技路655号2幢121号
电话:021-15821569256
邮编:201615
传真:86-21-67866267
联系人:秦永芬
手机:15821569256
 
 
新闻动态 News 您现在的位置:首页 > 新闻动态
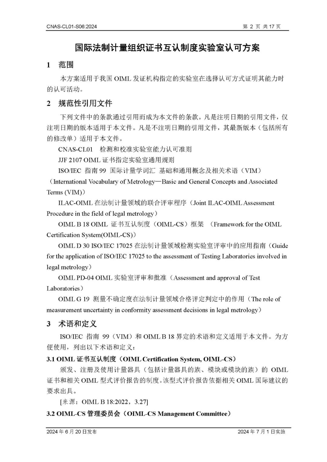
关于CNAS-CL01-S06:2024《国际法制计量组织证书互认制度实验室认可方案》
点击次数:436 更新时间:2024-07-15
 
关于发布和实施CNAS-CL01-S06:2024《国际法制计量组织证书互认制度实验室认可方案》的通知
各相关机构及人员:

中国合格评定国家认可委员会(CNAS)组织编制了CNAS-CL01-S06:2024《国际法制计量组织证书互认制度实验室认可方案》。经过公开征求意见,并经相关批准,现予以发布。

本文件于2024年6月20日发布,2024年7月1日正式实施。

附件:CNAS-CL01-S06:2024《国际法制计量组织证书互认制度实验室认可方案》

中国合格评定国家认可委员会秘书处
2024年6月20日   



关于CNAS-CL01-S06:2024《国际法制计量组织证书互认制度实验室认可方案》

关于CNAS-CL01-S06:2024《国际法制计量组织证书互认制度实验室认可方案》

关于CNAS-CL01-S06:2024《国际法制计量组织证书互认制度实验室认可方案》

关于CNAS-CL01-S06:2024《国际法制计量组织证书互认制度实验室认可方案》

关于CNAS-CL01-S06:2024《国际法制计量组织证书互认制度实验室认可方案》

关于CNAS-CL01-S06:2024《国际法制计量组织证书互认制度实验室认可方案》

关于CNAS-CL01-S06:2024《国际法制计量组织证书互认制度实验室认可方案》

关于CNAS-CL01-S06:2024《国际法制计量组织证书互认制度实验室认可方案》

关于CNAS-CL01-S06:2024《国际法制计量组织证书互认制度实验室认可方案》

关于CNAS-CL01-S06:2024《国际法制计量组织证书互认制度实验室认可方案》

关于CNAS-CL01-S06:2024《国际法制计量组织证书互认制度实验室认可方案》

关于CNAS-CL01-S06:2024《国际法制计量组织证书互认制度实验室认可方案》

关于CNAS-CL01-S06:2024《国际法制计量组织证书互认制度实验室认可方案》

关于CNAS-CL01-S06:2024《国际法制计量组织证书互认制度实验室认可方案》

关于CNAS-CL01-S06:2024《国际法制计量组织证书互认制度实验室认可方案》

关于CNAS-CL01-S06:2024《国际法制计量组织证书互认制度实验室认可方案》

关于CNAS-CL01-S06:2024《国际法制计量组织证书互认制度实验室认可方案》

关于CNAS-CL01-S06:2024《国际法制计量组织证书互认制度实验室认可方案》

 
上海实润实业有限公司 版权所有 总访问量:1387714 地址:上海市松江区泗泾镇高技路655号2幢121号 邮编:201615
电话:021-15821569256 传真:86-21-67866267 手机:15821569256 联系人:秦永芬 邮箱:2801283106@qq.com
GoogleSitemap 网址:www.srfama.com 技术支持:仪表网 管理登陆 ICP备案号:沪ICP备11020366号-21
点击这里给我发消息
电话:
021-15821569256
手机:
15821569256
 

仪表网

推荐收藏该企业网站